2025年中国AIGC应用全景图谱报告,32页精华分享!
《2025年中国AIGC应用全景图谱报告》全面梳理国内AI应用生态,覆盖C端消费、B端产业和开发工具三大领域。报告显示:模型层成本下降显著,头部企业转向协作创新;C端AI助手形成四强格局,新一代智能工具竞争加剧;B端垂直模型在8大行业落地,开源方案降低中小企业应用门槛。开发层呈现模块化趋势,独立开发者迎来机遇。报告通过30+数据榜单和标杆案例,揭示AI应用从技术演示转向产品深化的关键拐点,为创业者
《2025年中国AIGC应用全景图谱报告》用54页高密度信息,把国内上千款AI产品的“家底”一次性摊开。报告以C端消费、B端产业、开发工具三大维度为骨架,覆盖50+细分赛道、400+头部产品,用数据告诉你:谁在用、用什么、怎么用、未来还会怎么用。
-
模型层:成本骤降10倍,DeepSeek-R1点燃“推理热”,腾讯、百度等头部玩家开始“协作创新”,不再重复造轮子。
-
C端:AI智能助手已成超级入口,豆包、DeepSeek、Kimi、腾讯元宝四强割据;一站式“搜-存-写”超级工具、AI操作系统、AI Agent正在争夺下一代流量高地。
-
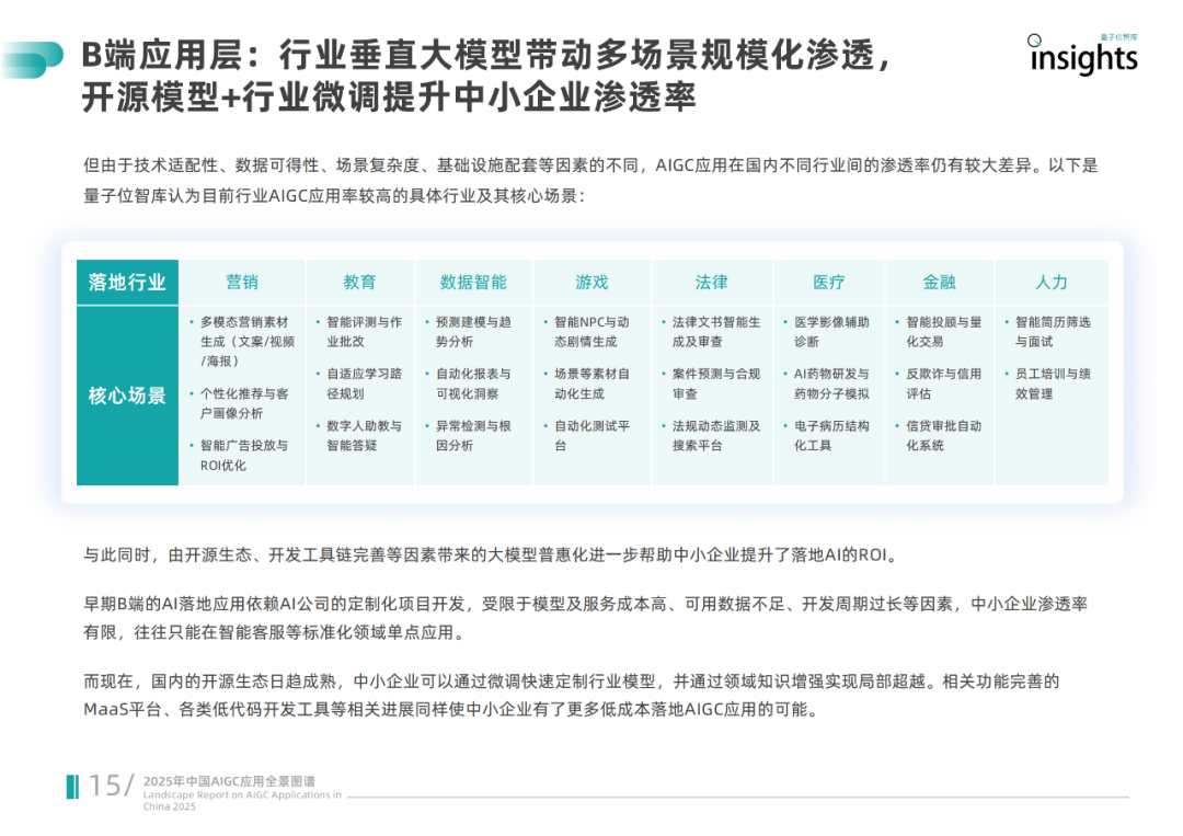
B端:行业垂直大模型在金融、医疗、营销等8大行业规模化落地,开源+微调让中小企业也能“低成本上AI”。
-
开发层:MaaS、LLMOps、MCP协议把AI开发变成“搭积木”,独立开发者迎来黄金窗口。
-
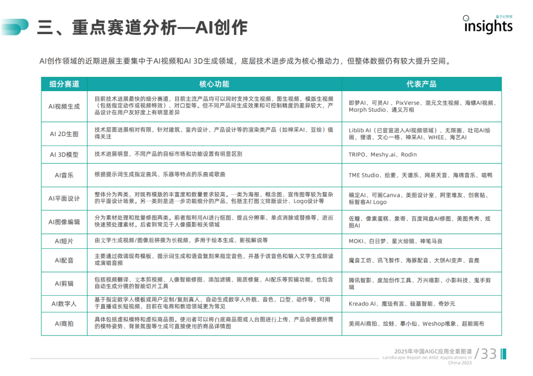
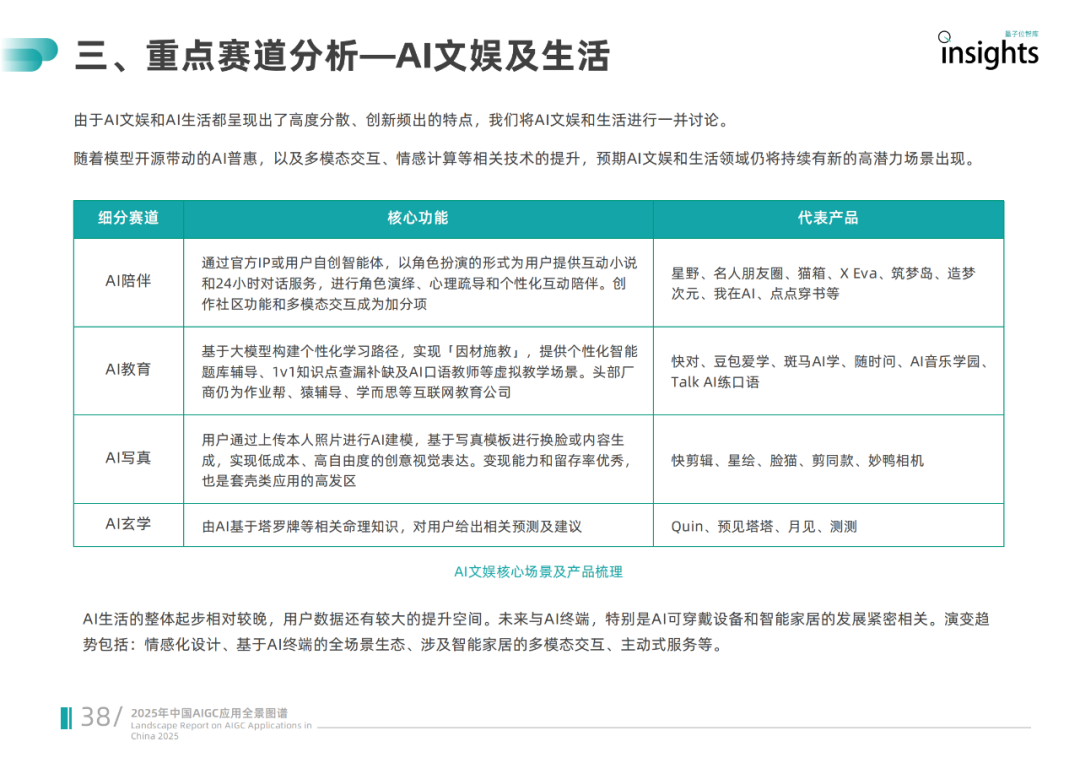
场景创新:AI办公、AI创作、AI教育跑出高增速;AI陪伴、AI生活进入洗牌期,等待硬件与情感计算的新变量。
透过30+独家数据榜单、10余家标杆案例,图谱不仅给出竞争格局的快照,更揭示了AI应用从“技术秀”走向“产品深水区”的拐点信号。无论你是创业者、投资人还是企业决策者,这份图谱都能让你在拐点时刻快人半步,抢先定义未来。


这份完整版的报告(PDF版)已经上传CSDN,朋友们如果需要可以微信扫描下方CSDN官方认证二维码免费领取【保证100%免费】



















































大模型&AI产品经理如何学习
求大家的点赞和收藏,我花2万买的大模型学习资料免费共享给你们,来看看有哪些东西。
这份完整版的报告(PDF版)已经上传CSDN,朋友们如果需要可以微信扫描下方CSDN官方认证二维码免费领取【保证100%免费】
1.学习路线图

第一阶段: 从大模型系统设计入手,讲解大模型的主要方法;
第二阶段: 在通过大模型提示词工程从Prompts角度入手更好发挥模型的作用;
第三阶段: 大模型平台应用开发借助阿里云PAI平台构建电商领域虚拟试衣系统;
第四阶段: 大模型知识库应用开发以LangChain框架为例,构建物流行业咨询智能问答系统;
第五阶段: 大模型微调开发借助以大健康、新零售、新媒体领域构建适合当前领域大模型;
第六阶段: 以SD多模态大模型为主,搭建了文生图小程序案例;
第七阶段: 以大模型平台应用与开发为主,通过星火大模型,文心大模型等成熟大模型构建大模型行业应用。
2.视频教程
网上虽然也有很多的学习资源,但基本上都残缺不全的,这是我自己整理的大模型视频教程,上面路线图的每一个知识点,我都有配套的视频讲解。


(都打包成一块的了,不能一一展开,总共300多集)
因篇幅有限,仅展示部分资料,需要点击下方图片前往获取
3.技术文档和电子书
这里主要整理了大模型相关PDF书籍、行业报告、文档,有几百本,都是目前行业最新的。

4.LLM面试题和面经合集
这里主要整理了行业目前最新的大模型面试题和各种大厂offer面经合集。

👉学会后的收获:👈
• 基于大模型全栈工程实现(前端、后端、产品经理、设计、数据分析等),通过这门课可获得不同能力;
• 能够利用大模型解决相关实际项目需求: 大数据时代,越来越多的企业和机构需要处理海量数据,利用大模型技术可以更好地处理这些数据,提高数据分析和决策的准确性。因此,掌握大模型应用开发技能,可以让程序员更好地应对实际项目需求;
• 基于大模型和企业数据AI应用开发,实现大模型理论、掌握GPU算力、硬件、LangChain开发框架和项目实战技能, 学会Fine-tuning垂直训练大模型(数据准备、数据蒸馏、大模型部署)一站式掌握;
• 能够完成时下热门大模型垂直领域模型训练能力,提高程序员的编码能力: 大模型应用开发需要掌握机器学习算法、深度学习框架等技术,这些技术的掌握可以提高程序员的编码能力和分析能力,让程序员更加熟练地编写高质量的代码。

1.AI大模型学习路线图
2.100套AI大模型商业化落地方案
3.100集大模型视频教程
4.200本大模型PDF书籍
5.LLM面试题合集
6.AI产品经理资源合集***
👉获取方式:
😝有需要的小伙伴,可以保存图片到wx扫描二v码免费领取【保证100%免费】🆓

更多推荐



所有评论(0)